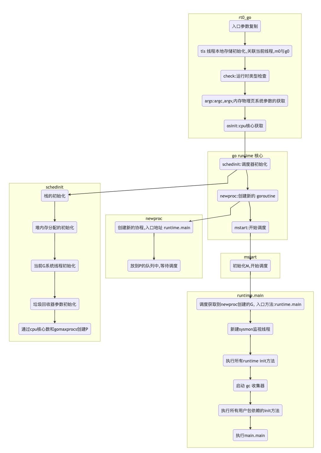
golang 讲讲go的启动过程 09-17 / 0 评论 / 123 阅读 /0 赞 本文阅读 1 分钟 首页 › golang › 正文 题目来源:知乎答案:苦痛律动参考资料https://juejin.cn/post/6942509882281033764 (第一个流程图来源)https://juejin.cn/post/7035633561805783070 (第二个流程图来源, 同样值得阅读) 本文来自投稿,不代表本站立场,如若转载,请注明出处: